Home » Amministrazione Trasparente » Organizzazione » Articolazione degli uffici
Pubblicazione effettuata ai sensi dell’art. 13 D.Lgs n. 33/2013.
Articolazione degli Uffici, attività svolte, personale impiegato con riferimenti e contatti
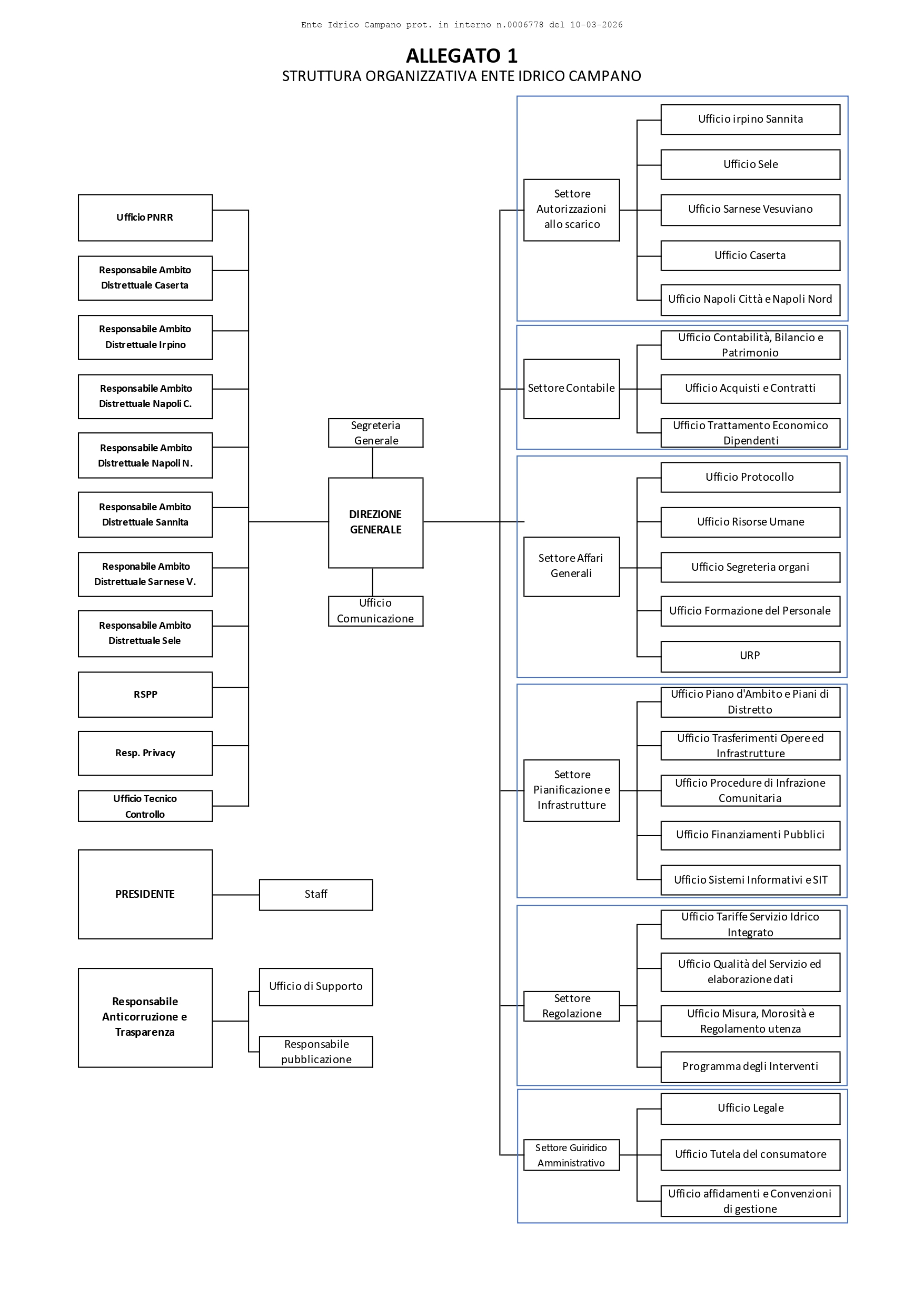
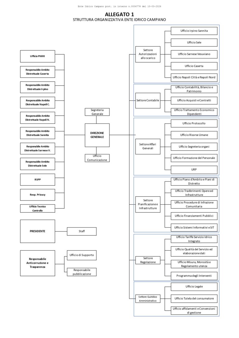
Struttura organizzativa prevista nel PIAO per il periodo 2026-2028
Allegato alla Determinazione del DG n. 164 del 02/03/2026
Contatti
Sede Legale:
Via A. De Gasperi, 28
Piano II – Napoli (NA)
CF: 08787891210
IBAN: IT79T0834215200008010082470
Email:
protocollo@pec.enteidricocampano.it
Menu
Distretti